
为了做好公共外语教学部2023年硕士研究生复试录取工作,确保该项工作开展的安全性、公平性和科学性,根据教育部和山东省教育厅相关文件及《山东财经大学2023年硕士研究生招生复试录取工作方案》的要求,结合学院实际,制定本实施方案。
一、研究生招生工作小组及职责分工
学院成立2023年硕士研究生招生工作小组,全面负责硕士研究生复试录取工作,组长由院长担任,并作为第一责任人,负责本学院硕士研究生复试工作的组织、管理和监督。副院长担任副组长,具体组织实施学院硕士研究生的复试录取工作。工作小组成员包括学院学术委员会相关成员以及研究生复试秘书、教学秘书、研究生辅导员等人员,负责研究生招生录取具体工作以及对外宣传、联络、特情处置等具体工作。具体如下:
组长:李延勇 工作职责:负责本学院硕士研究生复试工作的组织、管理和监督;
副组长:杨静 工作职责:具体组织实施学院硕士研究生的复试录取工作;
成员:高婷 周洁 李瑾 赵睿 冀丹丹 工作职责:负责研究生招生录取具体工作以及对外宣传、联络、特情处置等具体工作。
二、复试测试预演工作安排
(一)复试测试分工(含笔试、面试)
考生复试实行网络复试(含笔试与面试)。考生通过我校研究生招生管理系统平台进行网络复试。
1.学院成立复试小组,小组由7名成员构成,其中面试教师5人,复试秘书、工作人员各1人。
2.复试秘书向所有考生、面试老师、工作人员发布通知,按照统一时间进行复试测试、模拟预演。
3.复试秘书及工作人员对考生身份及资格进行严格审查核验,协助监考人员和检查人员查看考生笔试环境,保证面试专家与考生通过复试系统交流畅通,程序规范。
4.复试秘书及工作人员要保证测试结果(含语音功能、网络运行、视频监控安置、考试环境、笔试答卷提交等)符合正式复试的所有要求。对模拟预演中存在的问题,逐一解决。
5.安排技术人员,针对复试应急预案中的各种突发情况,现场作出及时且准确的应对。
(二)复试测试时间
2023年4月6日(星期四) 16:00-18:00
(三)测试问题处理
对于测试中出现的问题及时解决,同时,充分考虑可能出现的异常情况,准备多种预案。
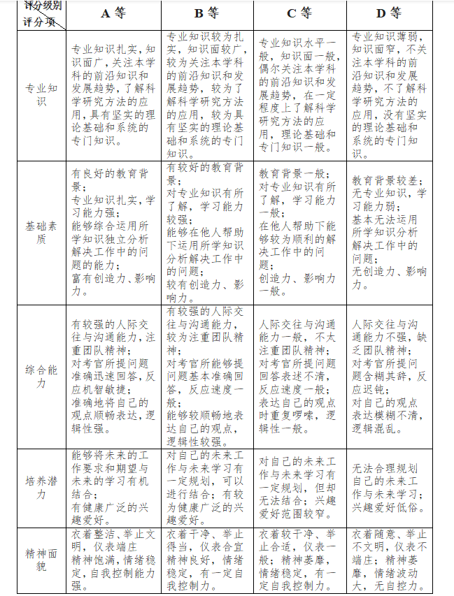
三、评分标准

四、调剂工作安排
(一)接受调剂专业及具体要求
1.申请调剂的考生总分和单科分数不低于2023年我校复试分数线。
2.申请调剂的考生第一志愿所报专业与“外语课程与教学专业(0502Z1)”相同或相近,报考代码前四位为0502。
3.调剂工作按2023年全国硕士研究生招生工作管理规定和有关文件要求执行。
4.符合调剂资格的考生均须在规定的时间内通过中国研究生招生信息网“全国硕士研究生招生调剂服务系统”选报我院(0502Z1)外语课程与教学硕士(学术学位)。
(二)工作程序
1.调剂考生须通过“全国硕士研究生招生调剂服务系统”正式填报志愿,开通时间为4月6日00:00--12:00,调剂系统开通后,有意向调剂的考生应在规定时间内填报调剂系统,学院将按照相关规定对报名信息进行处理。
2.学院通过“全国硕士研究生招生调剂服务系统”向符合条件的考生发送复试通知,考生须在复试通知发送后12小时内同意并确认,否则为自动放弃调剂复试资格。根据相关规定,学校(学院)有权撤销已发送的复试通知。
3.复试结束后,学校研究生院将通过“全国硕士研究生招生调剂服务系统”向符合条件的考生发送拟录取通知,考生须在12小时内同意并确认,否则视为自动放弃拟录取资格,学校有权撤销已发送的拟录取通知并对其他考生进行递补录取。
4.所有拟录取调剂考生由学校研究生院统一办理调剂拟录取手续。
(三)调剂复试考生遴选及综合成绩核算
调剂考生综合成绩由初试成绩和复试成绩组成,其中初试成绩占50%,复试成绩占50%。具体计算公式如下:
综合成绩=初试总成绩/5×50%+复试成绩×50%
其中复试成绩=复试笔试成绩×50%+复试面试成绩×50%
调剂考生在综合成绩相同的情况下,按复试成绩高低排序,复试成绩相同的,按复试面试成绩高低排序。
(四)调剂笔试时间与形式
调剂笔试时间:2023年4月7日(星期五)上午9:30-11:00
笔试科目为招生专业目录所列科目,各科目满分100分。
考试形式为开卷,考生可以查阅书籍、教材、词典及其他纸质版参考资料,不得借助手机、电脑等电子设备通过网络搜索资料。笔试答题纸由学校统一制定,考生完成作答后,在规定时间内对答卷拍照或扫描,并按统一格式网络提交答卷。所有参加复试考生要妥善保管原始纸质答卷,以备核查,录取考生纸质答卷在开学时提交。笔试全程系统自动录音录像,考生须保证两台设备的摄像头、麦克风、网络一直处于正常工作状态。
笔试时长为90分钟。
(五)调剂面试时间与形式
调剂面试时间:2023年4月7日(星期五)下午14:00-17:00
面试满分100分。
面试采用即时问答形式,时长每位考生原则上为15分钟。
(六)面试考查内容与评分标准
考生通过山东财经大学复试系统与面试教师网络面试,采取抽题回答与自由提问相结合的方式进行。
面试考查内容主要包括:
(1)专业知识:主要考查考生的基础素质,内容为外国语言文学及其它相关课程的基础知识等;
(2)综合素养:考查考生的语言表达与沟通能力、知识运用能力、思维能力等综合素养;
(3)综合能力:主要考查考生的言谈举止、精神面貌、发展潜力等。
面试评分标准:满分100分,三项分别占比为40:30:30。
(七)同等学力考生加试
按照教育部要求,同等学力考生须加试《英语阅读》和《英美概况》两门专业课程。加试采用网络笔试方式,具体流程和要求同上,每门科目满分为100分,考试时长为90分钟。
同等学力考生加试时间:4月9日 上午 9:30-11:00 英语阅读
4月9日 下午 14:30-16:00 英美概况
(八)心理测试方式和时间
所有复试考生须在面试当天参加反映心理健康状况的心理测试,心理测试通过研究生招生管理系统指定模块完成。考生心理测试结果不计入总成绩,但作为录取工作的重要参考。不参加心理测试的考生视为自动放弃复试资格。
(九)其他事项
1.学院将采取多种方式了解、考查考生的思想政治和品德方面表现,对弄虚作假、思想政治素质和品德考核不合格者实行一票否决,不予录取。
2.未按学院规定时间参加复试者,视为考生自动放弃复试及录取资格。
3.因环境、条件所限网络复试确有困难的考生,应在复试演练开始前及时提交情况说明材料,经审核真实无误后,学院将协助考生解决困难。
复议制度
若考生对成绩有异议,请务必于复试结束后两日内书面提出成绩复核申请,逾期不再受理。学院成立成绩复核工作小组,组长由院长担任,成员包括分管研究生副院长、研究生教学秘书、复试工作人员及不参与复试工作的研究生专业课教师,以上人员共同对有异议的考生进行成绩复核。复核有误的,由复核小组全体成员共同签字并上报研究生院进行更正并及时通知考生;复核无误的,复核小组全体成员共同签字并通知考生。
成绩复核申请电话:0531-88525978 15054123389 邮箱:gongwai3146@163.com
六、疫情防控工作
(一)做好疫情防控准备工作
1.建立防控机制。制定本学院疫情防控应急预案,明确工作职责和责任人,组织开展培训、演练。
2.做好复试人员排查。摸清复试人员底数,复试现场所有人员接受体温检测。
3.设置隔离观察场所。学院设置相对独立的观察场所,对发热复试人员安排专门区域进行专人管理,避免交叉感染。
4.保障物资储备。学院需根据疫情防控所需,准备足量的个人防护用品、额温枪、消毒剂、肥皂或洗手液等。
5.张贴告示,提醒复试现场所有人员佩戴口罩。
(二)做好复试过程中的疫情防控工作
1.加强通风换气。保持会议室、面试房间、过道通风换气,必要情况下做消毒处理。
2.做好物体清洁消毒。保持复试场所的环境整洁卫生,对门把手、座椅扶手、电梯等高频接触的物品和部位进行消毒,卫生间保持空气流通,洗手池无污垢,便池无粪便污物积累。
3.垃圾分类收集处理。产生的垃圾及时处理,垃圾桶及垃圾点周围无散落垃圾存在,无超时超量堆放。设置废弃口罩专用垃圾桶,使用后的口罩放入垃圾桶中并及时清理。
4.加强个人防护。复试现场所有人员均应佩戴口罩。对复试人员进行体温、症状监测。不得有高声喧哗、随地吐痰、吸烟等不文明行为。
5.减少人员聚集。应安排充足的人员做好网络复试测试预演、笔试和面试组织。面试教师应集中时间、集中地点进行面试。复试场所严格控制无关人员进入。面试教师就坐、复试人员之间交谈需保持1.5米以上距离。复试期间开窗或开门通风。
未尽事宜,请参见《山东财经大学2023年硕士研究生复试录取工作方案》。
